微信扫一扫 分享朋友圈

已有 917 人浏览分享

了解AI 玩转AI    LLM类大模型提示词工程从小白到高手自学手册

2024-11-30 13:19:53917 0
Chatgpt、豆包、百度文心等一众LLM(language large model大模型)自然语言大模型的提示词都是通用的,因此我们只要学会提示词工程的原理就可以在任何llm大模型中很好的应用。想学好提示词工程不是在于你学会多少个技巧,而是在于你对大模型理解有多少。整个使用过程就是在对话。

所以想用好LLM无法就两个问题,第一条它都知道什么,第二条让它听得懂表达正确

一、它知道什么
LLM中最强大的产品是Chatgpt,它已知人类60%的知识,所以它知道的真的很多,能不能用好就在于你如何引导。
另外40%它不知道,它不知道的是就是非公开的数据,比如企业的赚钱机密,行业秘密,行业的实战经验。

你们的认知差包括下图中的四种情况,所以你需要掌握4种沟通方法。


了解AI 玩转AI-LLM类大模型提示词工程从小白到高手自学手册(1)

公开区是你们都知道的知识,你们主要讨论知识运用
求知区是你不知道,它知道,所以问法就显得极为重要,你要先能够准确的描述问题。
私密区是你知道的,它不知道,你又想它给你提供帮助,那你就要先教它。
探索区是你们都不知道,那么你们要用已知的一起去推导未知的。

二、让它听懂
llm大模型的能力是相对有限的,它没有智商,因此它不会像我们人类之间沟通那样,即便我说错了你也知道我是什么意思,即便我词不达意,你也知道我是什么意思。人机交互就只能是表达准确表达完整它才能理解,只要做好这两点才能确保你说的话它能听懂。

我们以写文章为例
我有一个学员他是卖奶粉的,他想利用公众号来获客,但他不会写文章,他知道AI可以写文章

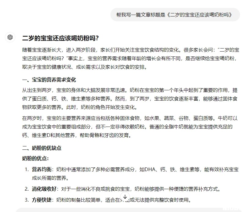
他的提示词是:帮我写一篇文章标题是《二岁的宝宝还应该喝奶粉吗》
了解AI 玩转AI-LLM类大模型提示词工程从小白到高手自学手册(2)
粗一看感觉还行,但如果你是用户你会看吗?看了你会关注吗?会联系他买奶粉吗?很显然它不符合预期,这样的文章比比皆是,根本没人看。那么如何让用户看的下去,如何看完让用户关注你,让用户想联系你买奶粉,只有专业的文案技术人员才知道。
任何形式的文案文章写作顺序一定是先有一个主题,然后确认好一个框架模版,在这个框架中去细化才能有一个很好的引导作用。

改善提示词:我想写一篇文章发布到微信公众号,主题是《二岁的宝宝还应该喝奶粉吗》文章的目的是引起宝妈的注意,要注重标题和开头要有吸引力,整体框架清晰,看着十分清晰悦目,我需要通过这个框架来尤其入深的引导宝妈看下去最终关注我成为我的粉丝,联系我买奶粉,我的奶粉品牌是XXX,卖点是XXX,基础的产品信息是XXX。现在请给我构思一个文案的框架并且告诉我你每一步达到目的的办法是什么

了解AI 玩转AI-LLM类大模型提示词工程从小白到高手自学手册(3)
了解AI 玩转AI-LLM类大模型提示词工程从小白到高手自学手册(4)

结果出来了,很明显,它按照我的方法去设计了,但实现的方法很落后,以示例中的标题为例,它想通过疑问句的方式来引起好奇,用专家来增强信任引起读者兴趣。很明显这个方法在我们这早就行不通了。

了解AI 玩转AI-LLM类大模型提示词工程从小白到高手自学手册(5)
这就是前文我提到的私密区,它没有实战经验,不知道哪些方法真的好,这些内容其实以及算流量密码,属于行业秘密了,所以它并不知道哪些方法真的会有效真的能吸引读者往下看。
所以私密区的沟通方式是,你需要教他,你给他方法。接下来我们尝试一下。
优化提示词:标题不行,不够吸引人有点过时了,现在我告诉你一个新的方法,前半句描述问题并戳中痛点,后半句是解决办法和效果,试试先生成10个标题,风格接地气犀利。
了解AI 玩转AI-LLM类大模型提示词工程从小白到高手自学手册(6)


  • 联系我们
  • 邮箱:1992608358#qq.com(请把#改成@)
  • 微信:leileiseo
  • QQ客服 1992608358
  • 工作时间:周一至周五(早上9点至下午5点)
  • 微信公众平台

  • 扫描访问手机版

QQ|NIUBOYI ( 京ICP备17025393号 )|网站地图

GMT+8, 2026-5-12 20:03 , Processed in 0.056716 second(s), 41 queries .

POWERED BY NIUBOYIAI! 主理人:NIUBOYIAI  点亮哥

Copyright © 2001-2020, NIUBOYI AI.